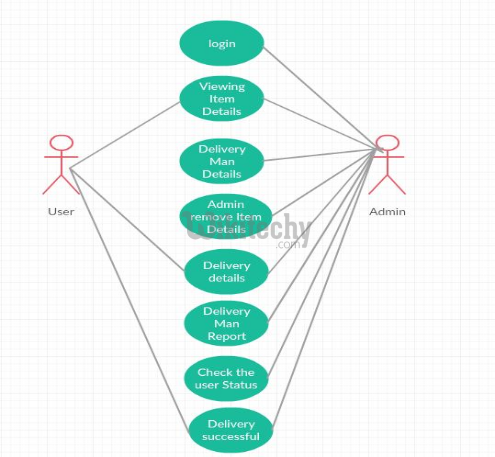
Courier Service System - Use Case Diagram



What is Use Case Diagram ?

  • A use case diagram at its simplest could be a represent of a user's interaction with the system that display the connection between the user and therefore the multiple use cases within which the user is concerned.
  • A use case diagram will represent the different varieties of users of a system and also the different use cases and can typically be accompanied by alternative varieties of diagrams furthermore.
  • The purpose of the use case diagrams is just to supply the high level read of the system and convey the necessities in layman's terms for the stakeholders.
use case diagram

use case diagram


Related Searches to Courier Service System - Use Case Diagram